三月春风暖,二七花正浓。随着气温持续回升,二七区各大公园游园、城市道路沿线已是繁花次第绽放,樱花、美人梅、紫荆、桃花等花卉竞相争艳,勾勒出一幅浪漫的早春繁花画卷。伴随花期,这份超全赏花指南如期而至,快约上家人朋友,一起出门寻春吧。

漫步二七的街头巷陌,处处皆是春日惊喜。一条条花路蜿蜒向前,各色繁花簇拥绽放,让日常出行也能邂逅满满春意。碧云路的分车带里,美人梅正值盛花期,粉色花朵绵延成廊,微风拂过尽显浪漫;嵩山路沿线的桃花尽情绽放,粉嫩花瓣缀满枝头,粉白交织成烂漫花景;郑登快速路的迎春花沿道路绵延,嫩黄花朵缀满枝条,汇成金色花瀑,满眼明媚。


若想寻一处静谧沉浸式赏花,二七区的各大公园游园更是藏着别样的早春花海秘境。天和园的樱花悄然绽放,如云似雪,漫步樱花树下宛若置身浪漫雪海;刺绣园内美人梅与迎春花竞相盛放,暗香浮动、繁花满枝;郑西高铁生态廊道二七段公园的迎春花墙惊艳亮相,高铁飞驰而过,现代交通与烂漫花墙相映成趣,勾勒出独特春日景致。

花开成海,春意正浓。三月的二七,每一处赏花点位都藏着独有的春日美好。趁着晴好天气,不妨走出家门,邂逅属于二七的早春浪漫。
二七区早春赏花路线指南
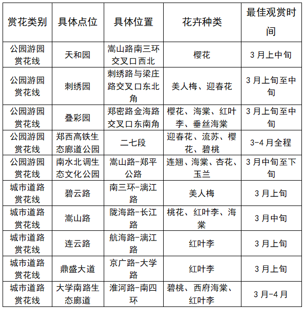
公园游园赏花线:一步一景醉春光
路线:天和园→净秀园→刺绣园→叠彩园→郑西高铁生态廊道二七段公园→南水北调公园
1.天和园:园内樱花团团簇簇如云似雪,娇嫩的花瓣在春风中轻颤,漫步樱花树下,宛若置身浪漫雪海,是早春赏樱的绝佳去处。
2.净秀园:恰逢春日初暖,园内山桃花开放,其花型娇柔,粉艳的花瓣簇拥枝头,盛花期时满枝繁花错落绽放,漫步园内,目之所及皆是粉嫩花影。
3.刺绣园:园里美人梅与迎春花开得正盛,粉嫩的美人梅簇拥枝头,金黄的迎春花垂枝绽放,繁花与古雅的中式建筑相融相映,一步一景皆是温婉雅致的中式春日韵味,尽显游园独有的美学意境。
4.叠彩园:春日里樱花、垂丝海棠、木瓜花次第绽放,与河畔碧水相映成趣,勾勒出灵动多姿的春日画卷。三种花卉花期衔接,让叠彩园的春日赏花期得以延续,河畔漫步时可尽览不同花姿的美。
5.郑西高铁生态廊道二七段公园:园内的迎春花墙惊艳亮相,微风拂过,花枝轻摆,尽显灵动之美,高铁飞驰而过,现代交通与烂漫花墙相映成趣,勾勒出独特的春日景致。
6.南水北调生态文化公园:春日赏繁花的宝藏之地,春日里樱花、杏花、红叶李与连翘、美人梅、海棠等花卉次第绽放,满目繁花似锦,勾勒出层次丰富的春日花海盛景。

路线:碧云路→连云路→嵩山路→大学南路生态廊道
1.碧云路:分车带内美人梅密集绽放,色彩浓郁的粉色花海绵延成廊,通勤途中邂逅这片繁花,让日常出行满是春日惊喜。
2.连云路:每年3月中旬红叶李迎来盛花期,成为城区街头一道浪漫的春日风景线。道路两侧的红叶李满树繁花簇拥,微风拂过,细碎的花瓣簌簌飘落,形成温柔的“花瓣雨”。
3.嵩山路:桃花肆意绽放,粉嫩的花瓣层层叠叠缀满枝头,粉红与浅白交织成烂漫花景,春风拂过花枝轻颤,尽显春日温柔。
4.大学南路生态廊道:碧桃、西府海棠、红叶李等次第争艳,勾勒出清新雅致的春日廊道景致。各色繁花与廊道绿意相融,漫步其间,步步皆春,是日常出行邂逅春日美好的绝佳路段。
花卉类型指南

赏花小贴士
早春花期受天气影响较大,建议出行前留意天气情况,选择晴好天气前往;
各赏花点位均为公共绿地,请勿攀折花枝、践踏花草,文明赏花守护春日美景;
公园游园周边停车位有限,建议优先选择公共交通、共享单车等绿色出行方式。